新闻中心 时刻关注中赣国际认证最新动态与资讯信息

新闻中心
行业动态
行业动态

一大批国家标准正式发布

2023-02-06 10:17:24作者:浏览:1.8k 次

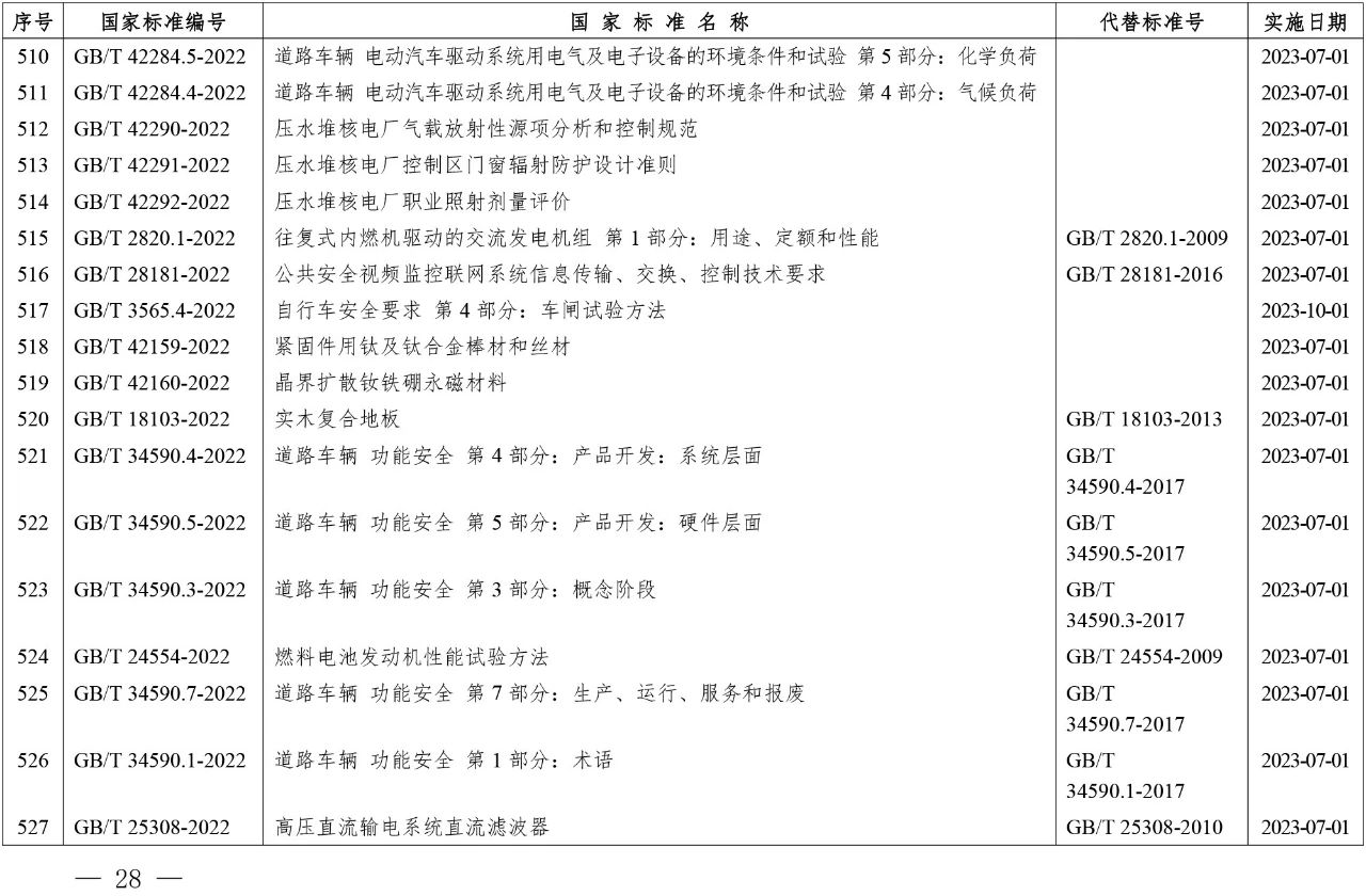
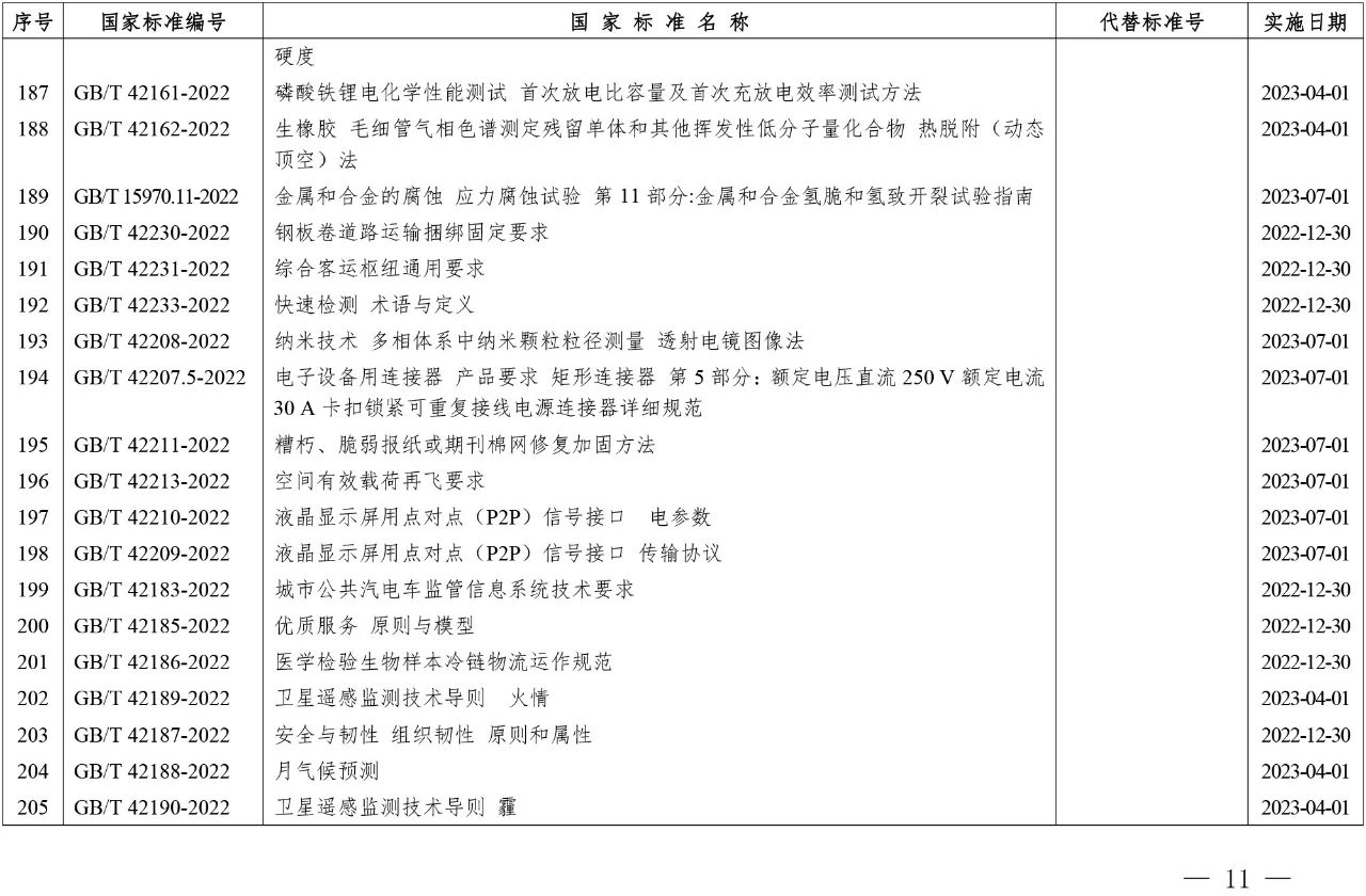
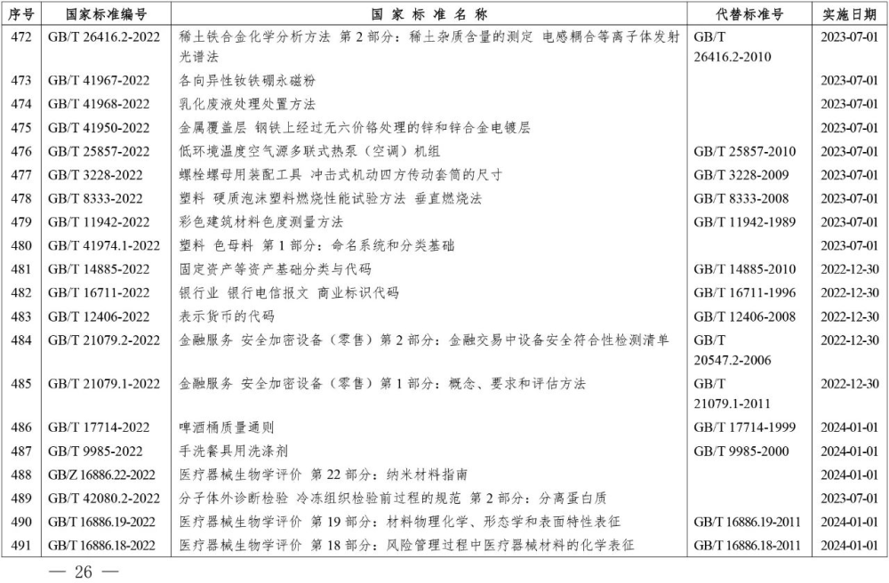
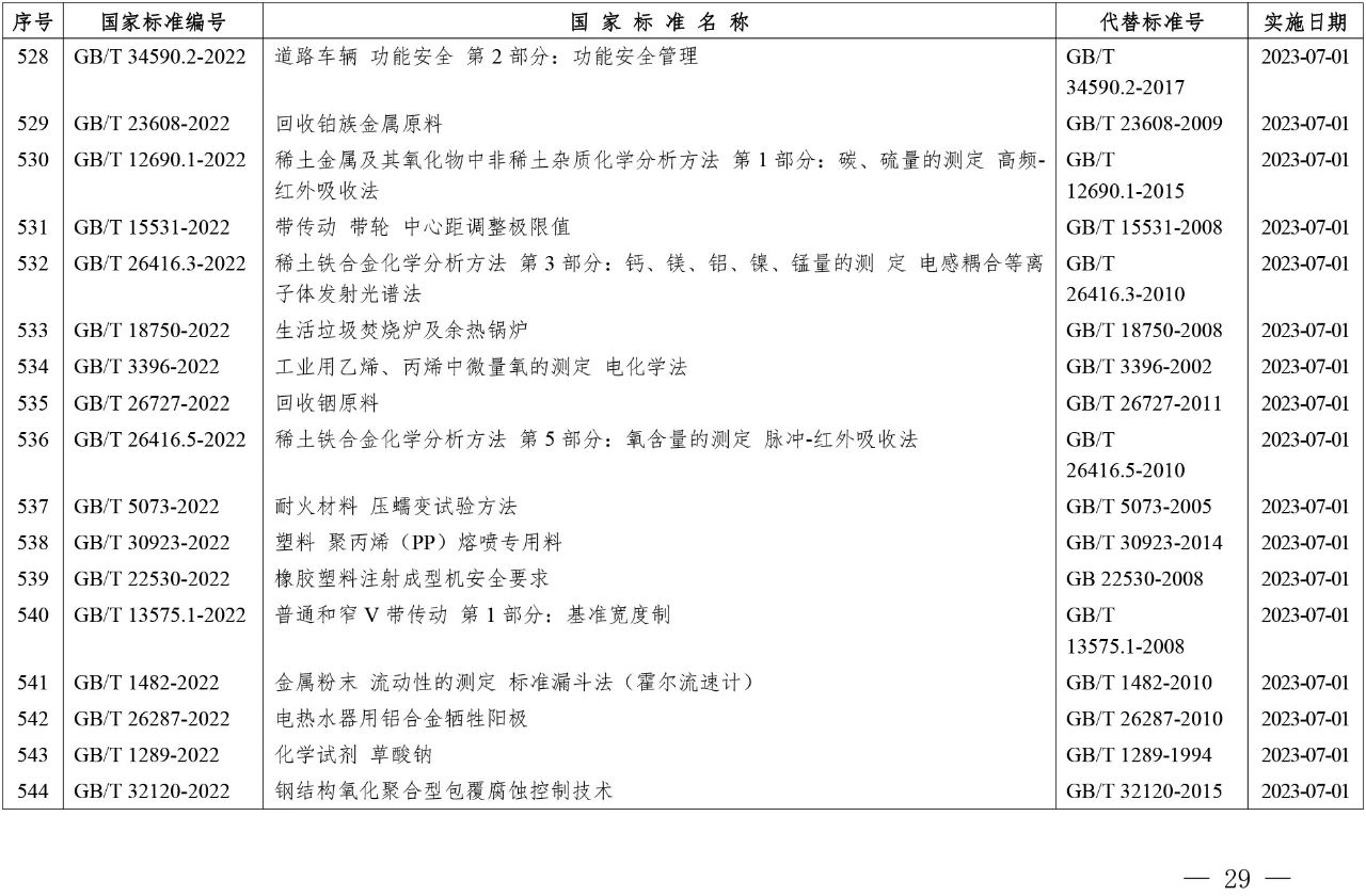
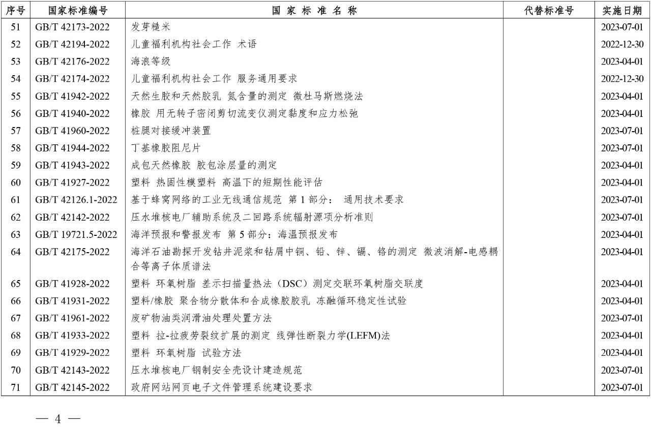
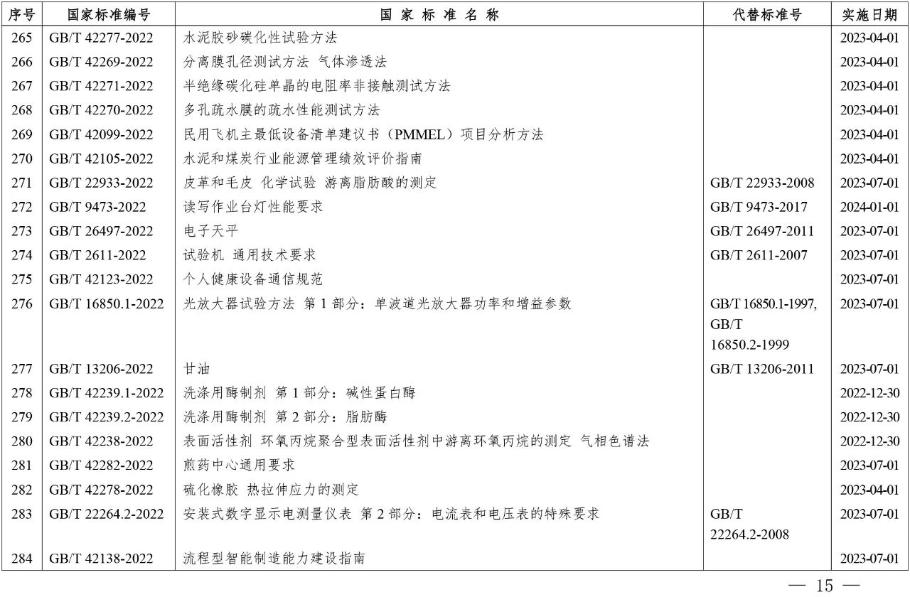
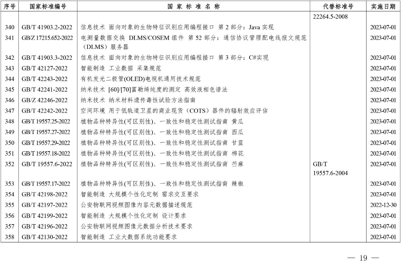
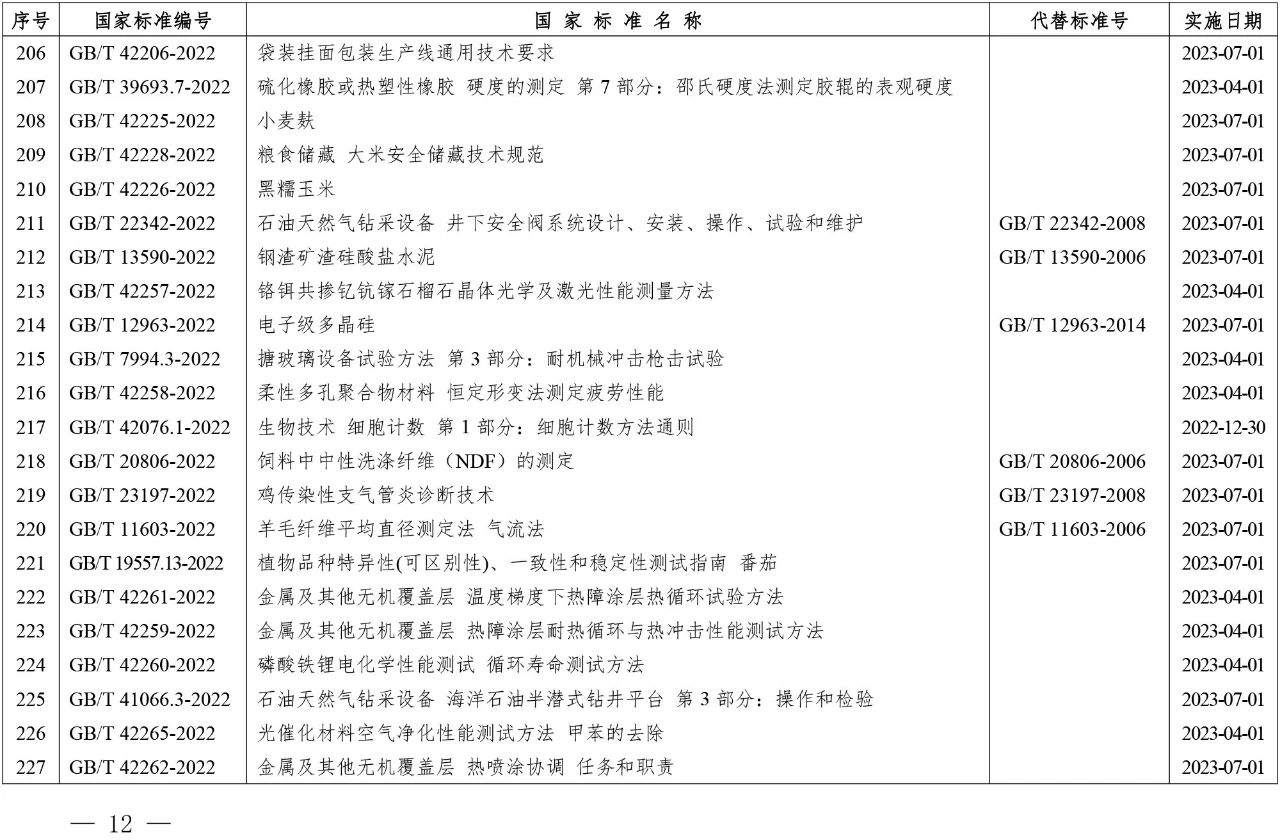
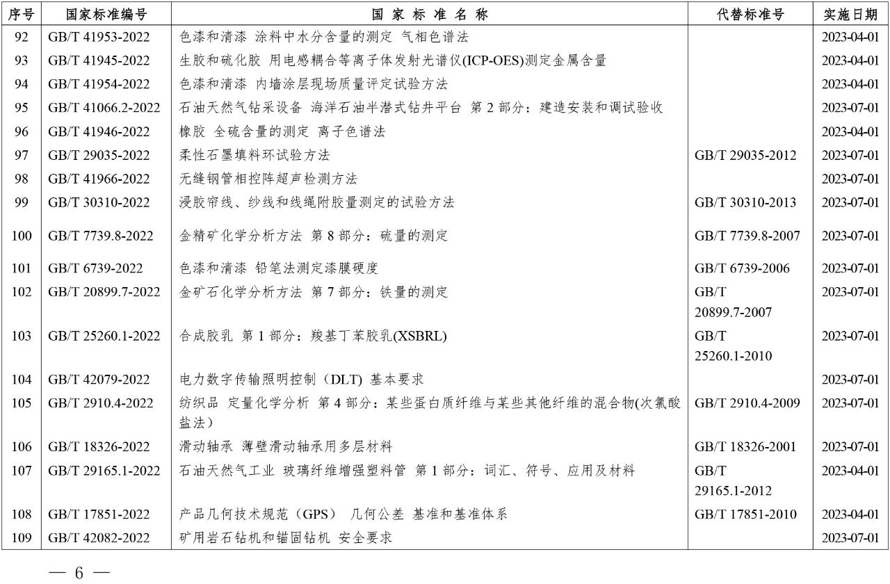
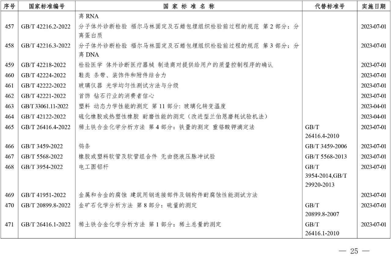
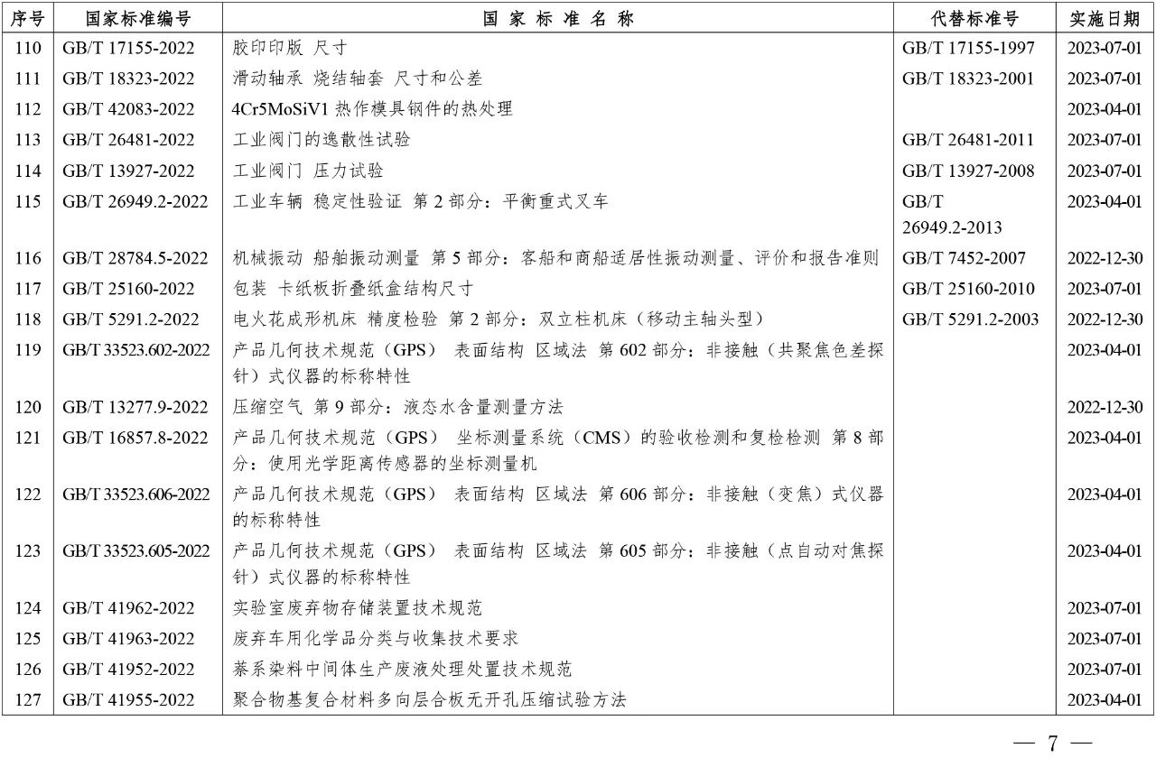
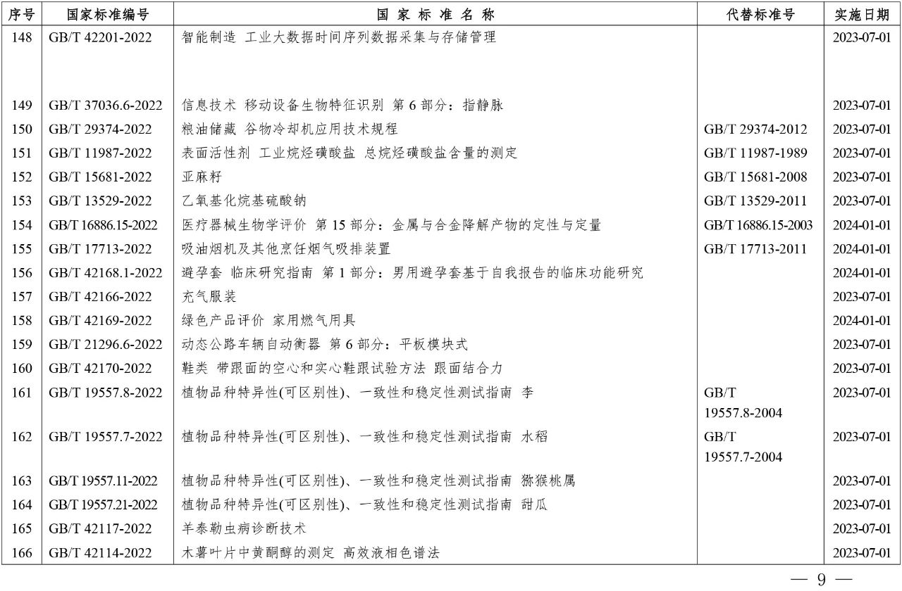
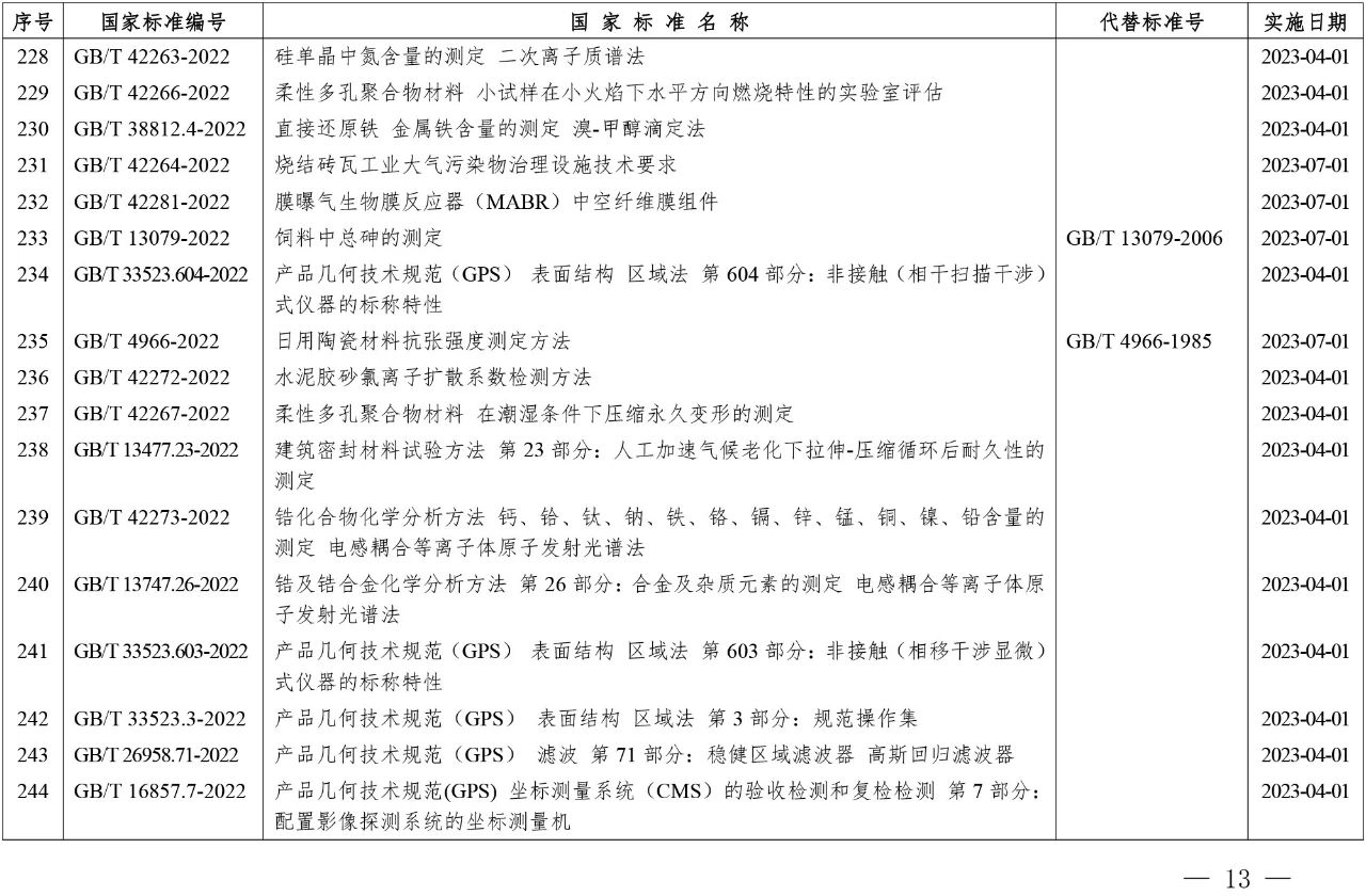
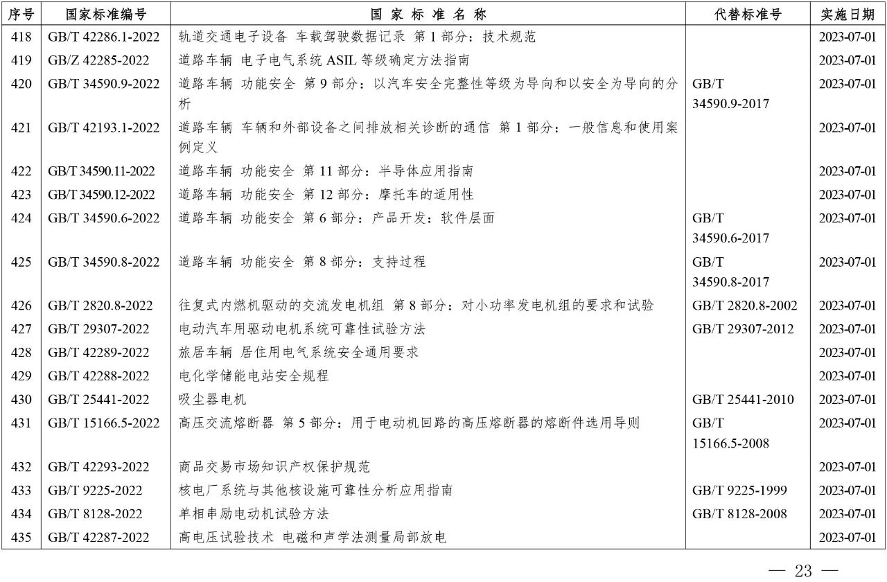
近日,国家市场监督管理总局(国家标准化管理委员会)批准发布《政府网站网页电子文件封装要求》等544项推荐性国家标准和4项国家标准修改单,详情如下:

image.png


点击可查看大图↓


image.png

image.png

image.png

image.png

image.png

image.png

image.png

image.png

image.png

image.png

image.png

image.png

image.png

image.png

image.png

image.png

image.png

image.png

image.png

image.png

image.png

image.png

image.png

image.png

image.png

image.png

image.png

image.png

image.png

image.png


扫码添加微信

服务热线

400-1050-300
0791-86360685

微信服务号